Для студентов МГТУ им. Н.Э.Баумана по предмету Теория вероятностей и математическая статистика (ТВиМС)Математическая статистикаМатематическая статистика
5,0051
2024-01-272025-12-19СтудИзба
Готовый типовой расчет № 2 по математической статистике 2 курс, Бауманка, максимальный балл
ДЗ 2: Математическая статистика вариант 11
Описание
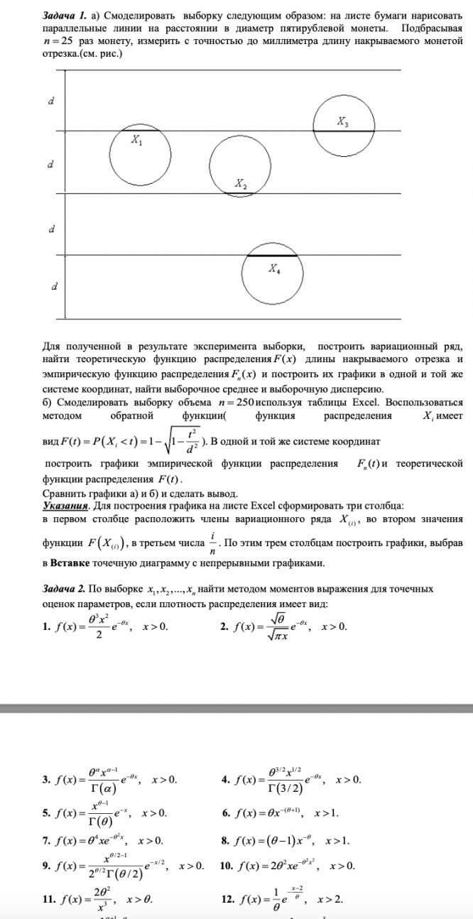
Типовой расчет вар. 11 по математической статистике, 2 курс 3 семестр, МГТУ им. Н. Э. Баумана. Решен на максимальный балл. все задачи (1-6)
<...>Показать/скрыть дополнительное описание
Типовик типовой расчет по математической статистике, МГТУ им. Н. Э. Баумана, ИБМ, 11 вариант.
Характеристики домашнего задания
Учебное заведение
Номер задания
Вариант
Просмотров
57
Качество
Фото рукописных листов
Размер
3,35 Mb
Список файлов
тр2.pdf
Комментарии
Нет комментариев
Стань первым, кто что-нибудь напишет!
МГТУ им. Н.Э.Баумана


















