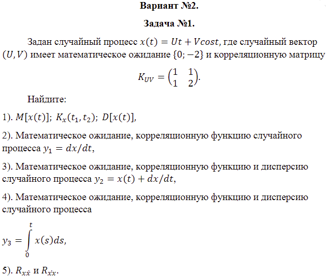
Для студентов МГТУ им. Н.Э.Баумана по предмету Теория вероятностей и математическая статистика (ТВиМС)Домашнее задание №3 по теории вероятностей (вариант №2)Домашнее задание №3 по теории вероятностей (вариант №2)
5,0059
2019-05-112019-05-11СтудИзба
ДЗ 3: Домашнее задание №3 по теории вероятностей (вариант №2) вариант 2
Описание
Домашнее задание по третьему модулю (случайные процессы)


Характеристики домашнего задания
Учебное заведение
Номер задания
Вариант
Просмотров
711
Качество
Идеальное компьютерное
Размер
122,25 Kb
Список файлов
Домашнее задание №3 по теории вероятностей (вариант №2).pdf
Обратная связь.txt

Всё на свете могло быть иным, но иметь тот же смысл. Но иначе и быть не могло.