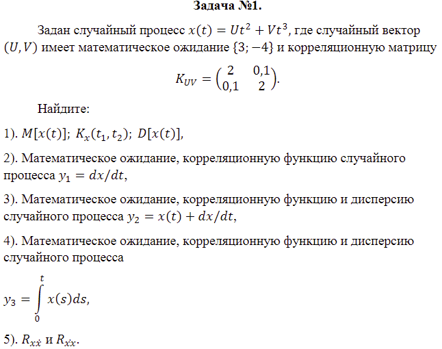
Для студентов МГТУ им. Н.Э.Баумана по предмету Теория вероятностей и математическая статистика (ТВиМС)Домашнее задание №3 по теории вероятностей (вариант №7)Домашнее задание №3 по теории вероятностей (вариант №7)
5,0055
2019-04-142019-04-14СтудИзба
ДЗ 3: Домашнее задание №3 по теории вероятностей (вариант №7) вариант 7
Описание
Домашнее задание по третьему модулю (случайные процессы)


Характеристики домашнего задания
Учебное заведение
Номер задания
Вариант
Просмотров
727
Качество
Идеальное компьютерное
Размер
126,89 Kb
Список файлов
Домашнее задание №3 по теории вероятностей (вариант №7).pdf

Всё на свете могло быть иным, но иметь тот же смысл. Но иначе и быть не могло.