Для студентов МГТУ им. Н.Э.Баумана по предмету Теория случайных процессов и численные методыГотовый 6 вариантГотовый 6 вариант
4,78522339
2017-12-272017-12-27СтудИзба
ДЗ: Готовый 6 вариант
Описание
Условие домашнего задания
1. Построить автокорреляционную функцию случайного процесса,
заданного одной реализацией:
1. Построить автокорреляционную функцию случайного процесса,
заданного одной реализацией:
- определить математическое ожидание случайной функции;
- определить дисперсию случайного процесса;
- определить значения автокорреляционной функции для различных интервалов времени;
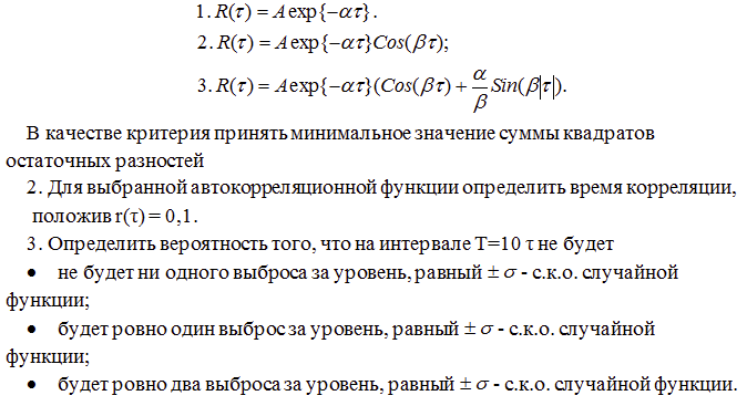
- выбрать лучший вид автокорреляционной функции из следующих:


Характеристики домашнего задания
Учебное заведение
Семестр
Просмотров
310
Качество
Идеальное компьютерное
Размер
549,28 Kb
Список файлов
Готовый 6 вариант
6 вар 2013.xmcd
МАТАН ТСП 6 вариант.docx
Прочти меня.txt

Зарабатывай на студизбе! Просто выкладывай то, что так и так делаешь для своей учёбы: ДЗ, шпаргалки, решённые задачи и всё, что тебе пригодилось.
Начать зарабатывать
Начать зарабатывать