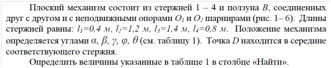
Задача: Задача 6-К. Кинематический анализ плосеого механизма. Вариант 1
Описание

Файлы условия, демо
Характеристики решённой задачи
Предмет
Просмотров
5
Размер
383,2 Kb
Список файлов
ЗД6 1.docx
ЗД6 1.docx
Комментарии
Нет комментариев
Стань первым, кто что-нибудь напишет!
buldigerov




















