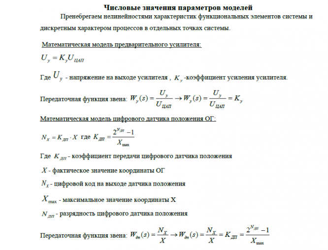
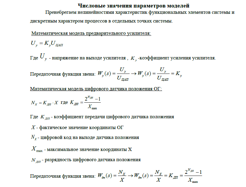
Для студентов МГТУ им. Н.Э.Баумана по предмету Технические наукиДинамический расчет системы автоматического управления накопителя на оптических дисках (CD-ROM)Динамический расчет системы автоматического управления накопителя на оптических дисках (CD-ROM)
4,885384
2021-07-142021-07-14СтудИзба
НИР: Динамический расчет системы автоматического управления накопителя на оптических дисках (CD-ROM)
Описание
Характеристики НИР
Предмет
Учебное заведение
Семестр
Просмотров
4
Размер
6,79 Mb
Список файлов
Динамический расчет САУ накопителя на оптических дисках (CD-ROM).pdf
Комментарии
Нет комментариев
Стань первым, кто что-нибудь напишет!
МГТУ им. Н.Э.Баумана

















