Для студентов МГТУ им. Н.Э.Баумана по предмету Системы автоматического управления (САУ) (МТ-11)САУ микрофрезерного станкаСАУ микрофрезерного станка
4,78523028
2017-12-22СтудИзба

Курсовая работа: САУ микрофрезерного станка

Описание

В год конца света по календарю Майя (2012) был выполнен и сдан данный курсовой проект

Системы автоматического управления»


тема: «САУ микрофрезерного станка ».


Москва 2012 г.


РЕФЕРАТ


Ключевые слова: печатные платы, микрофрезерный станок, шаговый двигатель, программный контроль точности.

Курсовой проект посвящен проектированию системы автоматического управления микрофрезерного станка и содержит:

4 листов формата А1;

1 лист формата А2;

выполненных в САПР ASCON KomPas v13.

Данная записка выполнена в формате Microsoft Word 2003 и содержит 27 страниц, 14 рисунков, 9 таблиц.

В данном курсовом проекте рассмотрен процесс построения аппаратной и програмной частей САУ, определены основные сигналы управления и контроля, предложен программный метод коррекции цели.

Первый лист (А1) – процессная модель.

Второй лист (А1) – комплексно-принципиальная схема (приводы станка и системы контроля).

Третий лист (А1) – комплексно-принципиальная схема (контроллер и блок энергоавтоматики).

Четвертый лист (А1) – схема электрических соединений.

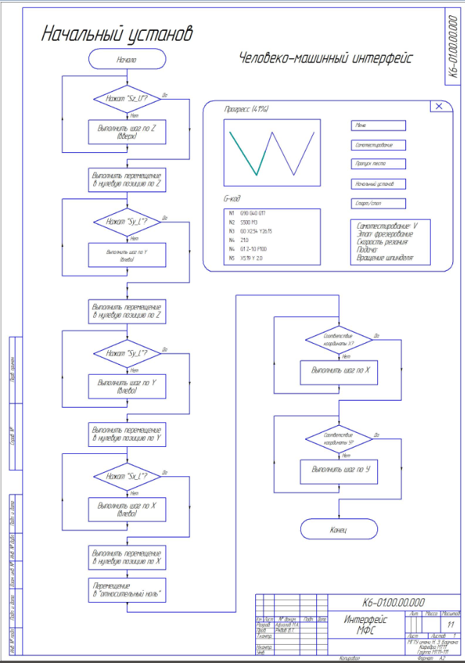
Пятый лист – (А2) – интерфейс ПО и алгоритм работы ПО начального установа.


Содержание


Реферат……………………………………………………………………………………………….…………………..2

Задание на проектирование………………………………………………………………….……………….4

1. Введение. Описание составных частей станка..…………..……………………………………5

1.1. Шаговые двигатели………………………………………………………………………………………….5

1.2. Фрезерная головка……………………………………………………………………………………………6

2. Процессная модель. Функции……………………………………………………………………………..7

2.1. Структура процессов в САУ……………………………………………………………………………….7

2.2. Функции……………………………………………………………………………………………………………8

2.3. Gcode………………………………………………………………………………………………………………..8

2.4. Техническое задание. Определение состава ПО микроконтроллера………….12

3. Комплексная принципиальная схема………………………………………………………………13

3.1. Описание КПС………………………………………………………………………………………………….13

3.2. Перечень элементов……………………………………………………………………………………….13

3.3. Перечень потоков и сигналов………………………………………………………………………..13

4. Выбор САУ…………………………………………………………………………………………………………..15

4.1. Микроконтроллер…………………………………………………………………………………………15

4.2.Блок энергоавтоматики…………………………………………………………………………………15

4.3. Типы ключевых элементов……………………………………………………………………………15

4.4. Способы включения обмоток…………………………………………………………………………15

4.5. Стабилизация токов………………………………………………………………………………………16

4.6. Выбор схемы драйвера шаговых двигателей………………………………………………18

4.7. Схема коммутационной платы……………………………………………………………………..23

4.8. Схема электрических соединений………………………………………..............................23

5. Система контроля. Начальный установ…………………………………………………………..24

5.1. Система контроля лазерным треккером………………………………………………………24

5.2. Начальный установ…………………………………………………………………………………………25

Заключение и выводы…………………………………………………………………………………………26

Список использованной литературы………………………………………………………………….27



1. Введение. Описание составных частей станка


В современной техники для производства микроэлектронных изделий, печатных плат и др. требуются микрофрезерные станки. Например, профрезеровать дорожку на печатной плате для последующей заливки проводящим материалом или просверливание отверстий для монтажа электронных компонентов, а так же для получения 3-D моделей разного рода изделий. Для всего этого нужны микростанки с ЧПУ. В проектируемом станке будут функции как сверлильного так и фрезерного станков. Управление которым будет осуществляться с помощью компьютера, с по-мощью программ. Основной функцией станка будет - фрезерование и сверление текстолитовых печатных плат.

Станок состоит из электрической и механической части. Рассмотрим устройство механической части.

Станок состоит из жесткого основания. На основании закреплены координатный стол и стойка. В стойке смонтирован привод осей Y и Z. Привод состоит из передачи «винт-гайка», который приводится в движение шаговым двигателем.

Координатный стол осуществляет перемещение по координате X. В состав стола входит передача «винт-гайка», на которой закреплен стол с заготовкой. Вращение винту передают шаговые двигатели.

В электрическую часть входят:

- контроллер (программное обеспечение, запуск процессов);

- блок энергоавтоматики (сопряжение с механической частью, питание);

- персональный компьютер (CAD-система и средства визуализации).

1.1. Шаговые двигатели

В микрофрезерном станке используются шаговые двигатели двух моделей: ДШИ-200-3 (перемещение по осям X и Y) и ДШИ-200-2 (перемещение по оси Z). Паспортные данные этих двигателей приведены в таблице:

Параметры

200-3

200-2

Номинальный ток питания в фазе, А

1,5

Максимально допустимый ток в фазе, А

2

Сопротивление фазных обмоток, Ом

3,35

2,1

Индуктивность фазных обмоток, мГ (не более)

6,2

3,0

Максимальный статический синхронизирующий момент, Н·м

0,84

0,46

Максимальная частота приемистости, Гц (не менее)

1000

Единичный шаг, град. и статическая погрешность отработки шага

1,8 (±3%)

Максимальная потребляемая мощность, Вт (не более)

16,7

11,8

Табл. 1. Параметры шаговых двигателей


Характеристики курсовой работы

Список файлов

САУ микрофрезерного станка
Задание.doc
Исходник чертежа (1).cdw
Исходник чертежа (2).cdw
Исходник чертежа (3).cdw
Исходник чертежа (4).cdw
Исходник чертежа (5).cdw
Презентация.ppt
Приложение.pdf
Прочти меня.txt
РПЗ.doc
Чертёж (1).jpg
Чертёж (2).jpg
Чертёж (3).jpg
Чертёж (4).jpg
Чертёж (5).jpg
Картинка-подпись
Зарабатывай на студизбе! Просто выкладывай то, что так и так делаешь для своей учёбы: ДЗ, шпаргалки, решённые задачи и всё, что тебе пригодилось.
Начать зарабатывать

Комментарии

Нет комментариев
Стань первым, кто что-нибудь напишет!
Поделитесь ссылкой:
Цена: 1 200 руб.
Расширенная гарантия +3 недели гарантии, +10% цены
Рейтинг автора
4,78 из 5
Поделитесь ссылкой:
Сопутствующие материалы

Подобрали для Вас услуги

-57%
Вы можете использовать курсовую работу для примера, а также можете ссылаться на неё в своей работе. Авторство принадлежит автору работы, поэтому запрещено копировать текст из этой работы для любой публикации, в том числе в свою курсовую работу в учебном заведении, без правильно оформленной ссылки. Читайте как правильно публиковать ссылки в своей работе.
Свежие статьи
Популярно сейчас
Как Вы думаете, сколько людей до Вас делали точно такое же задание? 99% студентов выполняют точно такие же задания, как и их предшественники год назад. Найдите нужный учебный материал на СтудИзбе!
Ответы на популярные вопросы
Да! Наши авторы собирают и выкладывают те работы, которые сдаются в Вашем учебном заведении ежегодно и уже проверены преподавателями.
Да! У нас любой человек может выложить любую учебную работу и зарабатывать на её продажах! Но каждый учебный материал публикуется только после тщательной проверки администрацией.
Вернём деньги! А если быть более точными, то автору даётся немного времени на исправление, а если не исправит или выйдет время, то вернём деньги в полном объёме!
Да! На равне с готовыми студенческими работами у нас продаются услуги. Цены на услуги видны сразу, то есть Вам нужно только указать параметры и сразу можно оплачивать.
Отзывы студентов
Ставлю 10/10
Все нравится, очень удобный сайт, помогает в учебе. Кроме этого, можно заработать самому, выставляя готовые учебные материалы на продажу здесь. Рейтинги и отзывы на преподавателей очень помогают сориентироваться в начале нового семестра. Спасибо за такую функцию. Ставлю максимальную оценку.
Лучшая платформа для успешной сдачи сессии
Познакомился со СтудИзбой благодаря своему другу, очень нравится интерфейс, количество доступных файлов, цена, в общем, все прекрасно. Даже сам продаю какие-то свои работы.
Студизба ван лав ❤
Очень офигенный сайт для студентов. Много полезных учебных материалов. Пользуюсь студизбой с октября 2021 года. Серьёзных нареканий нет. Хотелось бы, что бы ввели подписочную модель и сделали материалы дешевле 300 рублей в рамках подписки бесплатными.
Отличный сайт
Лично меня всё устраивает - и покупка, и продажа; и цены, и возможность предпросмотра куска файла, и обилие бесплатных файлов (в подборках по авторам, читай, ВУЗам и факультетам). Есть определённые баги, но всё решаемо, да и администраторы реагируют в течение суток.
Маленький отзыв о большом помощнике!
Студизба спасает в те моменты, когда сроки горят, а работ накопилось достаточно. Довольно удобный сайт с простой навигацией и огромным количеством материалов.
Студ. Изба как крупнейший сборник работ для студентов
Тут дофига бывает всего полезного. Печально, что бывают предметы по которым даже одного бесплатного решения нет, но это скорее вопрос к студентам. В остальном всё здорово.
Спасательный островок
Если уже не успеваешь разобраться или застрял на каком-то задание поможет тебе быстро и недорого решить твою проблему.
Всё и так отлично
Всё очень удобно. Особенно круто, что есть система бонусов и можно выводить остатки денег. Очень много качественных бесплатных файлов.
Отзыв о системе "Студизба"
Отличная платформа для распространения работ, востребованных студентами. Хорошо налаженная и качественная работа сайта, огромная база заданий и аудитория.
Отличный помощник
Отличный сайт с кучей полезных файлов, позволяющий найти много методичек / учебников / отзывов о вузах и преподователях.
Отлично помогает студентам в любой момент для решения трудных и незамедлительных задач
Хотелось бы больше конкретной информации о преподавателях. А так в принципе хороший сайт, всегда им пользуюсь и ни разу не было желания прекратить. Хороший сайт для помощи студентам, удобный и приятный интерфейс. Из недостатков можно выделить только отсутствия небольшого количества файлов.
Спасибо за шикарный сайт
Великолепный сайт на котором студент за не большие деньги может найти помощь с дз, проектами курсовыми, лабораторными, а также узнать отзывы на преподавателей и бесплатно скачать пособия.
Популярные преподаватели
Добавляйте материалы
и зарабатывайте!
Продажи идут автоматически
6957
Авторов
на СтудИзбе
264
Средний доход
с одного платного файла
Обучение Подробнее