Курсовая работа: Установка пескоструйной резки кремниевых кристаллов

-12%

Описание

Готовый курсовой проект по САУ, который был защищён в 2009-м году

Расчетно-пояснительная записка
к курсовому проекту по теме

«Пескоструйная установка резки кремниевых кристаллов»



Москва, 2009 г.

Содержание.


1. Введение 3

2. Описание процессной модели. 5

2.1 Деление технологии на процессы. 5

2.2 Выбор сервисных функций. 7

2.3 Выбор функций коррекции цели. 7

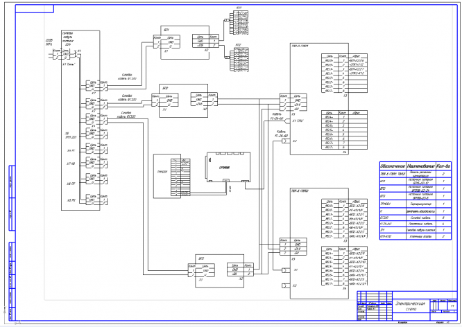
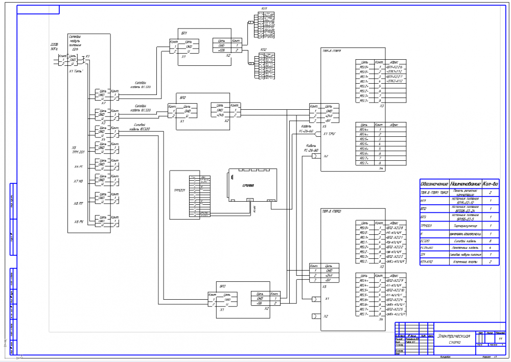
3. Описание комплексной принципиальной схемы 8

4.Документы, сопровождающие КПС 9

4.1.Перечень элементов 9

4.2. Перечень потоков и сигналов 11

5. Информационный поиск датчиков и исполнительных элементов

машины и её САУ 12

5.1.ТЗ на элементы САУ. 12

5.2.ТЗ на сетевой модуль и источники питания. 15

6.Описание принципиальной электрической схемы. 18

7.Заключение. 19

8.Список использованной литературы. 20








1.Введение

В данной курсовой работе рассмотрим спроектированную установку абразивной резки кремниевых кристаллов. Опытно-промышленная пескоструйная установка резки предназначена для разделения полупроводниковых пластин, маскированных защитными металлическими экранами, на кристаллы (диски) путем воздействия на обрабатываемую поверхность потоком абразивных частиц. Обработка немаскированной поверхности пластин осуществляется в автоматическом режиме шестью струйными соплами, которые

формируют поток абразивных частиц. В зависимости от

размеров защитных экранов, на предприятии выполняется резка пластин на кристаллы-диски в диапозоне диаметров 1.5….3.4 мм с точностью ± 0.03 мм.


Основные параметры для кристаллов диаметром 1.5 мм и 2.0 мм (по номиналу):

- частота сканирования сопел 0.90…0.95 дв.х/с;

- скорость подачи кассеты с пластинами (0.16…0.22) 10-3 м/с;

- давление воздуха на входе сопел - (0.30 ±0.01) МПа;


Конечным результатом при работе на установке является диск с наклеенными кремниевыми кристаллами


Установка пневмо-абразивной резки предназначена для разделения кремниевых пластин на цилиндрические кристаллы. Кристаллы используются в производстве выпрямительных низкочастотных диодов.

Исходной заготовкой является кремниевая пластина, наклеенная на стеклянную пластину с нанесённым на неё маскирующим покрытием.

Механические свойства кремния ( высокая твёрдость и хрупкость), а также чрезвычайно высокая стоимость пластин из монокристаллического кремния накладывают ряд ограничений на технологию резки.
Исходными заготовками являются пластмассовые кассеты с закреплёнными в них пластинами по ( 5 шт

Характеристики курсовой работы

Список файлов

Установка пескоструйной резки кремниевых кристаллов
Презентация.ppt
Прочти меня.txt
САУ.doc
Чертёж (1).cdw
Чертёж (2).cdw
Чертёж (3).cdw
Чертёж (4).cdw
Картинка-подпись
Зарабатывай на студизбе! Просто выкладывай то, что так и так делаешь для своей учёбы: ДЗ, шпаргалки, решённые задачи и всё, что тебе пригодилось.
Начать зарабатывать

Комментарии

Нет комментариев
Стань первым, кто что-нибудь напишет!
Поделитесь ссылкой:
Цена: 1 200 1 059 руб.
Расширенная гарантия +3 недели гарантии, +10% цены
Рейтинг автора
4,79 из 5
Поделитесь ссылкой:
Сопутствующие материалы

Подобрали для Вас услуги

-26%
-20%
Вы можете использовать курсовую работу для примера, а также можете ссылаться на неё в своей работе. Авторство принадлежит автору работы, поэтому запрещено копировать текст из этой работы для любой публикации, в том числе в свою курсовую работу в учебном заведении, без правильно оформленной ссылки. Читайте как правильно публиковать ссылки в своей работе.
Свежие статьи
Популярно сейчас
А знаете ли Вы, что из года в год задания практически не меняются? Математика, преподаваемая в учебных заведениях, никак не менялась минимум 30 лет. Найдите нужный учебный материал на СтудИзбе!
Ответы на популярные вопросы
Да! Наши авторы собирают и выкладывают те работы, которые сдаются в Вашем учебном заведении ежегодно и уже проверены преподавателями.
Да! У нас любой человек может выложить любую учебную работу и зарабатывать на её продажах! Но каждый учебный материал публикуется только после тщательной проверки администрацией.
Вернём деньги! А если быть более точными, то автору даётся немного времени на исправление, а если не исправит или выйдет время, то вернём деньги в полном объёме!
Да! На равне с готовыми студенческими работами у нас продаются услуги. Цены на услуги видны сразу, то есть Вам нужно только указать параметры и сразу можно оплачивать.
Отзывы студентов
Ставлю 10/10
Все нравится, очень удобный сайт, помогает в учебе. Кроме этого, можно заработать самому, выставляя готовые учебные материалы на продажу здесь. Рейтинги и отзывы на преподавателей очень помогают сориентироваться в начале нового семестра. Спасибо за такую функцию. Ставлю максимальную оценку.
Лучшая платформа для успешной сдачи сессии
Познакомился со СтудИзбой благодаря своему другу, очень нравится интерфейс, количество доступных файлов, цена, в общем, все прекрасно. Даже сам продаю какие-то свои работы.
Студизба ван лав ❤
Очень офигенный сайт для студентов. Много полезных учебных материалов. Пользуюсь студизбой с октября 2021 года. Серьёзных нареканий нет. Хотелось бы, что бы ввели подписочную модель и сделали материалы дешевле 300 рублей в рамках подписки бесплатными.
Отличный сайт
Лично меня всё устраивает - и покупка, и продажа; и цены, и возможность предпросмотра куска файла, и обилие бесплатных файлов (в подборках по авторам, читай, ВУЗам и факультетам). Есть определённые баги, но всё решаемо, да и администраторы реагируют в течение суток.
Маленький отзыв о большом помощнике!
Студизба спасает в те моменты, когда сроки горят, а работ накопилось достаточно. Довольно удобный сайт с простой навигацией и огромным количеством материалов.
Студ. Изба как крупнейший сборник работ для студентов
Тут дофига бывает всего полезного. Печально, что бывают предметы по которым даже одного бесплатного решения нет, но это скорее вопрос к студентам. В остальном всё здорово.
Спасательный островок
Если уже не успеваешь разобраться или застрял на каком-то задание поможет тебе быстро и недорого решить твою проблему.
Всё и так отлично
Всё очень удобно. Особенно круто, что есть система бонусов и можно выводить остатки денег. Очень много качественных бесплатных файлов.
Отзыв о системе "Студизба"
Отличная платформа для распространения работ, востребованных студентами. Хорошо налаженная и качественная работа сайта, огромная база заданий и аудитория.
Отличный помощник
Отличный сайт с кучей полезных файлов, позволяющий найти много методичек / учебников / отзывов о вузах и преподователях.
Отлично помогает студентам в любой момент для решения трудных и незамедлительных задач
Хотелось бы больше конкретной информации о преподавателях. А так в принципе хороший сайт, всегда им пользуюсь и ни разу не было желания прекратить. Хороший сайт для помощи студентам, удобный и приятный интерфейс. Из недостатков можно выделить только отсутствия небольшого количества файлов.
Спасибо за шикарный сайт
Великолепный сайт на котором студент за не большие деньги может найти помощь с дз, проектами курсовыми, лабораторными, а также узнать отзывы на преподавателей и бесплатно скачать пособия.
Популярные преподаватели
Добавляйте материалы
и зарабатывайте!
Продажи идут автоматически
7154
Авторов
на СтудИзбе
253
Средний доход
с одного платного файла
Обучение Подробнее