Для студентов по предмету Механика жидкости и газа (МЖГ или Гидравлика)Водоносный пласт толщиной A=20 м, образованный крупнозернистым песком, пройден скважиной радиусом r=0,1 м на всю толщину пласта. Определить приток водВодоносный пласт толщиной A=20 м, образованный крупнозернистым песком, пройден скважиной радиусом r=0,1 м на всю толщину пласта. Определить приток вод
5,00517987
2023-12-072023-12-07СтудИзба
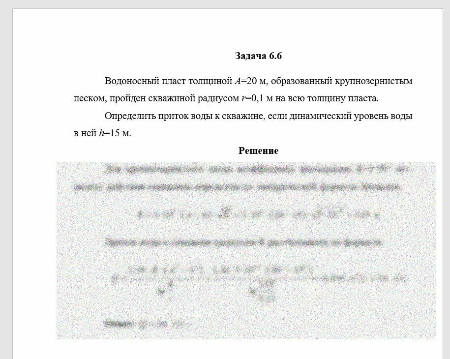
Водоносный пласт толщиной A=20 м, образованный крупнозернистым песком, пройден скважиной радиусом r=0,1 м на всю толщину пласта. Определить приток воды к скважине, если динамический уровень воды в ней h=15 м.
Описание
Водоносный пласт толщиной A=20 м, образованный крупнозернистым песком, пройден скважиной радиусом r=0,1 м на всю толщину пласта.
Определить приток воды к скважине, если динамический уровень воды в ней h=15 м.
Файлы условия, демо
Характеристики решённой задачи
Номер задания
Программы
Просмотров
2
Качество
Идеальное компьютерное
Размер
24,62 Kb
Список файлов
Задача.docx
