Для студентов по предмету МатематикаС помощью криволинейного интеграла найти массу, распределенную с линейной плотностьюС помощью криволинейного интеграла найти массу, распределенную с линейной плотностью
5,0053265
2025-02-072025-02-07СтудИзба
Задача: С помощью криволинейного интеграла найти массу, распределенную с линейной плотностью
Описание
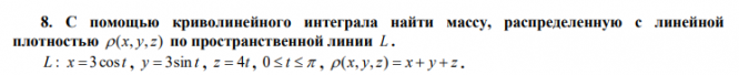
С помощью криволинейного интеграла найти массу, распределенную с линейной плотностью (x, y,z) по пространственной линии L .
![]()

Характеристики решённой задачи
Предмет
Просмотров
1
Качество
Идеальное компьютерное
Размер
223,17 Kb
Список файлов
file_1383_Gd5gSxml0R-9.pdf

Если нужен другой вариант работы или отдельная задача из любой работы, пишите в комментарии