Для студентов по предмету МатематикаПоказать, что данное выражение является полным дифференциалом функцииПоказать, что данное выражение является полным дифференциалом функции
5,0053264
2025-01-152025-01-15СтудИзба
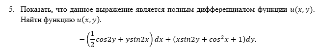
Задача: Показать, что данное выражение является полным дифференциалом функции
Описание
Показать, что данное выражение является полным дифференциалом функции . Найти функцию
![]()

Характеристики решённой задачи
Предмет
Просмотров
1
Качество
Идеальное компьютерное
Размер
59,07 Kb
Список файлов
image (24).png

Если нужен другой вариант работы или отдельная задача из любой работы, пишите в комментарии