Для студентов по предмету МатематикаКонтрольная работаКонтрольная работа
5,0053099
2025-01-122025-01-12СтудИзба
ДЗ: Контрольная работа
Описание
Задание 1.
Построить экономико-математическую модель задачи. Предприятие выпускает три вида продукции, используя сырье трех видов. Расходы сырья задаются матрицей A=(aij), где aij – это расход i-го сырья на 1ед. продукции j-го вида. Запасы сырья задаются матрицей Q=(qi), где qi – запас сырья i-го вида. Определить объем выпуска продукции каждого вида при заданных запасах сырья. Исходные данные приведены ниже в соответствующих таблицах (первые три столбца – матрица A, четвертый – матрица Q). Систему решить матричным способом и методом Крамера.
Задание 2.
Исследовать на совместность и, в случае совместности, решить 3 системы линейных алгебраических уравнений методом Гаусса (в таблицах даны элементы расширенных матриц систем 4-х уравнений с 4-мя неизвестными):
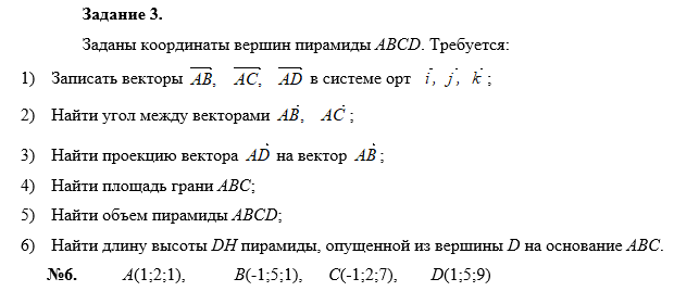
Задание 3.
Заданы координаты вершин пирамиды АВСD. Требуется:
Задание 4.
Даны координаты векторов , . Найти разложение по векторам .
Задание 5.
Даны вершины треугольника АВС. Координаты точек A,B и C заданы в таблице.
Найти:
1) длину стороны АВ;
2) уравнения сторон АВ и АС и их угловые коэффициенты;
3) внутренний угол А в радианах с точностью до 0,01;
4) уравнение высоты CD и ее длину ;
5) уравнение медианы АЕ и ее длину;
Построить чертеж.
Задание 6.
Найти указанные пределы
![]()
Построить экономико-математическую модель задачи. Предприятие выпускает три вида продукции, используя сырье трех видов. Расходы сырья задаются матрицей A=(aij), где aij – это расход i-го сырья на 1ед. продукции j-го вида. Запасы сырья задаются матрицей Q=(qi), где qi – запас сырья i-го вида. Определить объем выпуска продукции каждого вида при заданных запасах сырья. Исходные данные приведены ниже в соответствующих таблицах (первые три столбца – матрица A, четвертый – матрица Q). Систему решить матричным способом и методом Крамера.
№ вар-та | |
6. | 1 2 3 44 4 1 4 66 2 1 1 33 |
Задание 2.
Исследовать на совместность и, в случае совместности, решить 3 системы линейных алгебраических уравнений методом Гаусса (в таблицах даны элементы расширенных матриц систем 4-х уравнений с 4-мя неизвестными):

Задание 3.
Заданы координаты вершин пирамиды АВСD. Требуется:
- Записать векторы в системе орт ;
- Найти угол между векторами ;
- Найти проекцию вектора на вектор ;
- Найти площадь грани АВС;
- Найти объем пирамиды АВСD;
- Найти длину высоты DH пирамиды, опущенной из вершины D на основание АВС.

Даны координаты векторов , . Найти разложение по векторам .

Даны вершины треугольника АВС. Координаты точек A,B и C заданы в таблице.
Найти:
1) длину стороны АВ;
2) уравнения сторон АВ и АС и их угловые коэффициенты;
3) внутренний угол А в радианах с точностью до 0,01;
4) уравнение высоты CD и ее длину ;
5) уравнение медианы АЕ и ее длину;
Построить чертеж.
№ вар-та | A | B | C |
6 | (-4;1) | (8;-8) | (6;6) |
Задание 6.
Найти указанные пределы

Характеристики домашнего задания
Предмет
Семестр
Просмотров
3
Качество
Идеальное компьютерное
Размер
89,85 Kb
Список файлов
Коротаева - (в.6).docx

Все деньги, вырученные с продажи, идут исключительно на шаурму