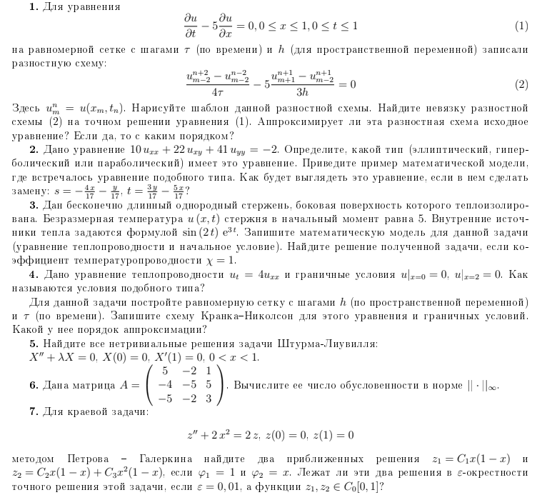
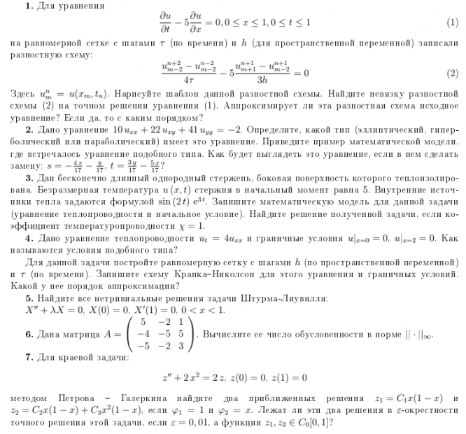
Для студентов МГТУ им. Н.Э.Баумана по предмету Математическое моделированиеЭкзамен у Попушина Е.С (досрочный)Экзамен у Попушина Е.С (досрочный)
4,98574
2022-06-162022-06-16СтудИзба
Ответы к экзамену: Экзамен у Попушина Е.С (досрочный)
Описание
Характеристики ответов (шпаргалок) к экзамену
Предмет
Учебное заведение
Просмотров
17
Размер
44,12 Kb
Список файлов
Экзамен_МТ11-21М_ДиньКА.docx
МГТУ им. Н.Э.Баумана
quanganh0502


















