Для студентов МГТУ им. Н.Э.Баумана по предмету Математический анализПределы и непрерывность функцийПределы и непрерывность функций
4,8753083
2021-10-242025-04-13СтудИзба
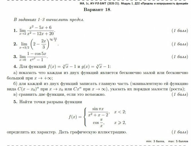
ДЗ 2: Пределы и непрерывность функций вариант 18
Описание
Характеристики домашнего задания
Предмет
Учебное заведение
Семестр
Номер задания
Вариант
Просмотров
33
Качество
Фото рукописных листов
Размер
6,24 Mb
Список файлов
1.jpg
2.jpg
3.jpg
4.jpg
5.jpg
6.jpg
7.jpg
8.jpg
9.jpg
МГТУ им. Н.Э.Баумана
Freebie_bauman

















