ДЗ 1: Кратные интегралы вариант 2
Описание

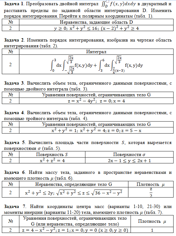
Задача 1 . Преобразовать двойной интеграл в двукратный и расставить пределы по заданной области интегрирования D . Изменить порядок интегрирования. Перейти к полярным координатам (табл. 1). Задача 2 . Изменить порядок интегрирования, изобразив на чертеже область интегрирования (табл. 2). Задача 3 . Вычислить объем тела, ограниченного данными поверхностями, с помощью двойного интеграла (табл. 3). Задача 4 . Вычислить объем тела, ограниченного данными поверхностями, с помощью тройного интеграла (табл. 4). Задача 5 . Вычислить площадь части поверхности , которая вырезается поверхностями (табл. 5). Задача 6 . Найти массу тела, заданного в пространстве неравенствами и имеющего плотность (табл.
6). Задача 7 . Найти координаты центра масс (варианты 1-10, 21-30) или моменты инерции (варианты 11-20) тела, имеющего плотность (табл. 7)..
Характеристики домашнего задания
Список файлов
