ДЗ1 Линал - Векторная алгебра и аналитическая геометрия (Вариант 7)
Описание
Векторная алгебра и аналитическая геометрия
Домашнее задание 1 по линейной алгебре и аналитической геометрии
Зачтено 💥 💥💥
🥰 🥰 🥰🥰🥰


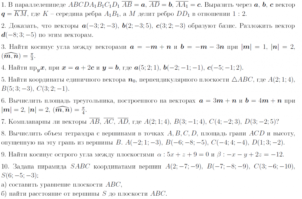
1. В параллелепипеде 𝐴𝐵𝐶𝐷𝐴1𝐵1𝐶1𝐷1 𝐴𝐵 = 𝑎, 𝐴𝐷 = 𝑏, 𝐴𝐴1 = 𝑐. Выразить через 𝑎, 𝑏, 𝑐 вектор 𝑞 = 𝐾𝑀, где 𝐾 – середина ребра 𝐴1𝐵1, а 𝑀 делит ребро 𝐷𝐷1 в отношении 1 : 2. 2. Доказать, что векторы 𝑎(−3; 2;−3), 𝑏(2;−3; 5), 𝑐(3; 2;−3) образуют базис. Разложить вектор 𝑑(−8; 3;−5) по этим векторам. 3. Найти косинус угла между векторами 𝑎 = −𝑚 + 𝑛 и 𝑏 = −𝑚 − 3𝑛 при |𝑚| = 1, |𝑛| = 2, ([𝑚,𝑛) = 𝜋 3 . 4. Найти пр𝑦𝑥, при 𝑥 = 𝑎 + 2𝑐 и 𝑦 = 𝑏, где 𝑎(5; 2; 1), 𝑏(−2;−1;−1), 𝑐(−5;−1; 2). 5. Найти координаты единичного вектора 𝑛0, перпендикулярного плоскости △𝐴𝐵𝐶, где 𝐴(2; 1; 4), 𝐵(5; 3;−3), 𝐶(3; 2;−1). 6. Вычислить площадь треугольника, построенного на векторах 𝑎 = 3𝑚+ 𝑛 и 𝑏 = 4𝑚+ 𝑛 при |𝑚| = 2, |𝑛| = 2, ([𝑚,𝑛) = 𝜋 4 .
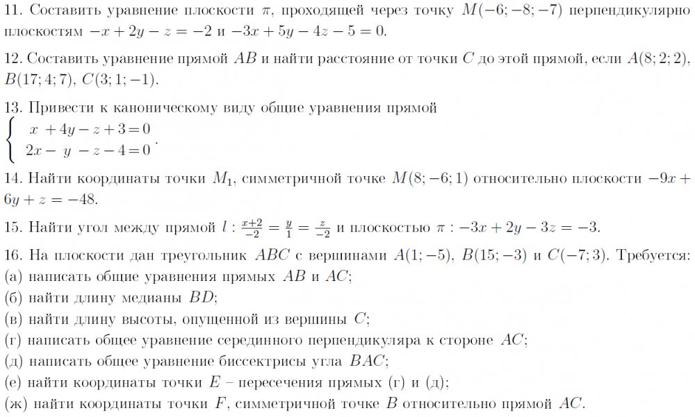
7. Компланарны ли векторы 𝐴𝐵, 𝐴𝐶, 𝐴𝐷, где 𝐴(2; 1; 4), 𝐵(3;−1; 4), 𝐶(4;−2; 3), 𝐷(3;−2; 5)? 8. Вычислить объем тетраэдра с вершинами в точках 𝐴,𝐵,𝐶,𝐷, площадь грани 𝐴𝐶𝐷 и высоту, опущенную на эту грань из вершины 𝐵. 𝐴(−2; 1;−3), 𝐵(−6;−8;−5), 𝐶(−4; 4;−4), 𝐷(1; 3;−2). 9. Найти косинус острого угла между плоскостями 𝛼 : 5𝑥 + 𝑧 + 9 = 0 и 𝛽 : −𝑥 − 𝑦 + 2𝑧 = −12. 10. Задана пирамида 𝑆𝐴𝐵𝐶 координатами вершин 𝐴(2;−7;−9), 𝐵(−7;−8;−9), 𝐶(3;−6;−10), 𝑆(6;−5;−3): a) cоставить уравнение плоскости 𝐴𝐵𝐶, б) найти расстояние от вершины 𝑆 до плоскости 𝐴𝐵𝐶. 11. Составить уравнение плоскости 𝜋, проходящей через точку 𝑀(−6;−8;−7) перпендикулярно плоскостям −𝑥 + 2𝑦 − 𝑧 = −2 и −3𝑥 + 5𝑦 − 4𝑧 − 5 = 0.
12. Составить уравнение прямой 𝐴𝐵 и найти расстояние от точки 𝐶 до этой прямой, если 𝐴(8; 2; 2), 𝐵(17; 4; 7), 𝐶(3; 1;−1). 1{︃3. Привести к каноническому виду общие уравнения прямой 𝑥 +4𝑦 −𝑧 +3=0 2𝑥− 𝑦 −𝑧 −4=0 . 14. Найти координаты точки 𝑀1, симметричной точке 𝑀(8;−6; 1) относительно плоскости −9𝑥 + 6𝑦 + 𝑧 = −48. 15. Найти угол между прямой 𝑙 : 𝑥+2 −2 = 𝑦 1 = 𝑧 −2 и плоскостью 𝜋 : −3𝑥 + 2𝑦 − 3𝑧 = −3. 16. На плоскости дан треугольник 𝐴𝐵𝐶 с вершинами 𝐴(1;−5), 𝐵(15;−3) и 𝐶(−7; 3). Требуется: (а) написать общие уравнения прямых 𝐴𝐵 и 𝐴𝐶; (б) найти длину медианы 𝐵𝐷; (в) найти длину высоты, опущенной из вершины 𝐶; (г) написать общее уравнение серединного перпендикуляра к стороне 𝐴𝐶; (д) написать общее уравнение биссектрисы угла 𝐵𝐴𝐶; (е) найти координаты точки 𝐸 – пересечения прямых (г) и (д); (ж) найти координаты точки 𝐹, симметричной точке 𝐵 относительно прямой 𝐴𝐶..