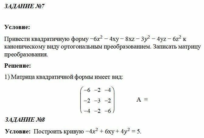
ДЗ 1: Линейная алгебра вариант 10
Описание
Характеристики домашнего задания
Учебное заведение
Семестр
Номер задания
Вариант
Теги
Просмотров
62
Качество
Идеальное компьютерное
Размер
487,36 Kb
Список файлов
10 вариант ЛА.docx
Комментарии
Нет комментариев
Стань первым, кто что-нибудь напишет!
МГТУ им. Н.Э.Баумана
nootro















