Для студентов МГТУ им. Н.Э.Баумана по предмету Линейная алгебра и аналитическая геометрияЛинейная алгебраЛинейная алгебра
5,0051
2020-09-132025-05-24СтудИзба
ДЗ 1: Линейная алгебра вариант 8
Описание
Пример оформления
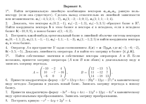
Условия ![]()
Условия 
Характеристики домашнего задания
Учебное заведение
Семестр
Номер задания
Вариант
Теги
Просмотров
84
Качество
Идеальное компьютерное
Размер
376,87 Kb
Список файлов
Комментарии
Нет комментариев
Стань первым, кто что-нибудь напишет!
МГТУ им. Н.Э.Баумана
eJJaKa


















