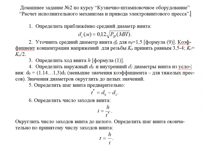
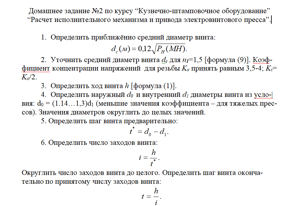
Для студентов МГТУ им. Н.Э.Баумана по предмету Кузнечно-штамповочное оборудование (КШО) (МТ-6)Расчет исполнительного механизма и привода электровинтового прессаРасчет исполнительного механизма и привода электровинтового пресса
2021-01-142021-01-14СтудИзба
Вопросы/задания к заданиям 2: Расчет исполнительного механизма и привода электровинтового пресса
Описание
Характеристики вопросов/заданий к заданиям
Учебное заведение
Номер задания
Теги
Просмотров
18
Качество
Идеальное компьютерное
Размер
731 Kb
Список файлов

Вам все понравилось? Получите кэшбэк - 40 рублей на Ваш счёт при покупке. Поставьте оценку и напишите положительный комментарий к купленному файлу. После Вы получите деньги на ваш счет.