Для студентов МГТУ им. Н.Э.Баумана по предмету Кратные интегралы и рядыКриволинейные и поверхностные интегралыКриволинейные и поверхностные интегралы
5,0059
2023-11-142024-11-27СтудИзба
ДЗ 2: Криволинейные и поверхностные интегралы вариант 12
-66%
Описание
Зачтено на максимальный балл
Вариант 12 - ДЗ № 2 - Кратные интегралы - МТ,РК,ФН,Э5,ФН1
Зачтено на максимальный балл 💥 💥 💥
Спасибо за покупку 🥰🥰 🥰
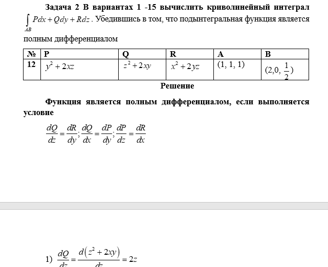
Пример решения:






Характеристики домашнего задания
Предмет
Учебное заведение
Семестр
Номер задания
Вариант
Программы
Просмотров
81
Качество
Идеальное компьютерное
Размер
663,38 Kb
Список файлов
Вариант 12-криволинейные и поверхностные интегралы ФН1.docx

Ваше удовлетворение является нашим приоритетом, если вы удовлетворены нами, пожалуйста, оставьте нам 5 ЗВЕЗД и позитивных комментариев. Спасибо большое!. Смотрите файлы в моем профиле, там есть много полезных !