Для студентов МГТУ им. Н.Э.Баумана по предмету Интегралы и дифференциальные уравнения (ИиДУ)Дифференциальные уравнения высших порядковДифференциальные уравнения высших порядков
5,0051
2025-06-112025-11-27СтудИзба
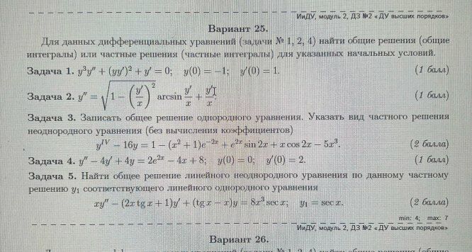
ДЗ 2: Дифференциальные уравнения высших порядков вариант 25
Описание
Характеристики домашнего задания
Учебное заведение
Семестр
Номер задания
Вариант
Просмотров
16
Размер
5,12 Mb
Список файлов
ДЗ2-1.jpg
ДЗ2-2.jpg
ДЗ2-3.jpg
ДЗ2-4.jpg
ДЗ2-51.jpg
ДЗ2-52.jpg
Комментарии
Нет комментариев
Стань первым, кто что-нибудь напишет!
МГТУ им. Н.Э.Баумана

















