Для студентов МГТУ им. Н.Э.Баумана по предмету Интегралы и дифференциальные уравнения (ИиДУ)Дифференциальные уравненияДифференциальные уравнения
4,995271
2024-10-082024-10-08СтудИзба
ДЗ 2: Дифференциальные уравнения вариант 2
-43%
Описание
Полностью зачтенный типовой расчет по ИиДУ. Отличное качество файла
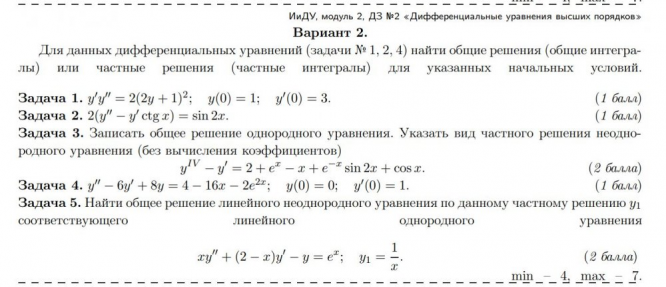
Условие:
Решение:
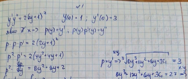
Задача 1
Задача 2:
Задача 3:
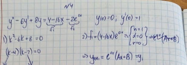
Задача 4:
Задача 5:
![]()
Условие:

Задача 1





Характеристики домашнего задания
Учебное заведение
Семестр
Номер задания
Вариант
Программы
Просмотров
14
Качество
Фото рукописных листов
Размер
1,53 Mb
Список файлов
ДЗ 2 Дифференциальные уравнения вариант 2.pdf

Котики подняли настроение тебе, а поставив 5 звёзд на купленный файл, ты поднимешь его мне. Спасибо!