Для студентов МГТУ им. Н.Э.Баумана по предмету Интегралы и дифференциальные уравнения (ИиДУ)Приложение определенного интегралаПриложение определенного интеграла
5,00522
2023-03-182025-04-23СтудИзба
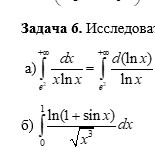
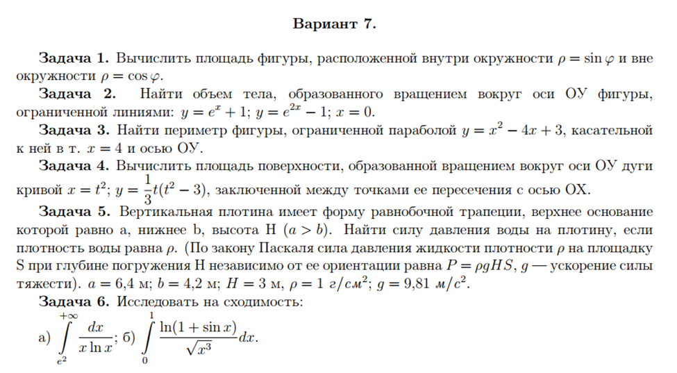
ДЗ 1: Приложение определенного интеграла вариант 7
-66%
Описание
Зачтено на максимальный балл
При покупке оставьте комментарий и Вы можете получить подарок!! 🎁 🎁🎁🔥 ⚡
Если что-то Вам не понятно в файле,задайте вопрос ниже в комментарии и Я отвечу,






Характеристики домашнего задания
Учебное заведение
Семестр
Номер задания
Вариант
Программы
Просмотров
153
Качество
Идеальное компьютерное
Размер
519,7 Kb
Список файлов
Вариант7 Дз1-Difu-СМ.docx

Ваше удовлетворение является нашим приоритетом, если вы удовлетворены нами, пожалуйста, оставьте нам 5 ЗВЕЗД и позитивных комментариев. Спасибо большое!. Смотрите файлы в моем профиле, там есть много полезных !