Для студентов МГТУ им. Н.Э.Баумана по предмету Интегралы и дифференциальные уравнения (ИиДУ)Дифференциальные уравненияДифференциальные уравнения
5,0051
2021-01-212021-01-21СтудИзба
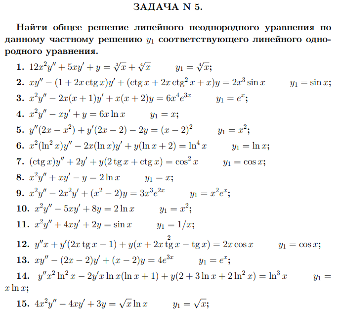
ДЗ 2: Дифференциальные уравнения вариант 8
Описание
Характеристики домашнего задания
Учебное заведение
Семестр
Номер задания
Вариант
Просмотров
41
Размер
884,95 Kb
Список файлов
1.jpg
2.jpg
3.jpg
4.jpg
Комментарии
Нет комментариев
Стань первым, кто что-нибудь напишет!

МГТУ им. Н.Э.Баумана
alicecrystal

















