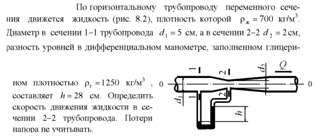
Для студентов АмГУ по предмету Гидрогазодинамика (ГГД)По горизонтальному трубопроводу переменного сечения движется жидкостьПо горизонтальному трубопроводу переменного сечения движется жидкость
5,0051
2023-12-272023-12-27СтудИзба
Задача: По горизонтальному трубопроводу переменного сечения движется жидкость
Описание
По горизонтальному трубопроводу переменного сечения движется жидкость, плотность которой. Диаметр в сечении 1-1 трубопровода, а в сечении 2-2, разность уровней в дифференциальном манометре, заполненном глицерином плотностью, составляет 28 м. Определить скорость движения жидкости в сечении 2-2 трубопровода. Потери напора не учитывать.

Характеристики решённой задачи
Предмет
Учебное заведение
Просмотров
12
Качество
Скан печатных листов
Размер
282,02 Kb
Список файлов
Решение задач Тема 3-7-8.pdf

Если нужен другой вариант работы или отдельная задача из любой работы, пишите в комментарии