Для студентов НИУ «МЭИ» по предмету ФизикаИзучение свойств ферромагнетиков по методу столетоваИзучение свойств ферромагнетиков по методу столетова
5,00521
2022-12-232024-08-31СтудИзба
Лабораторная работа 12: Изучение свойств ферромагнетиков по методу столетова
-52%
Описание
Лабораторная работа №12
Изучение свойств ферромагнетиков по методу столетова
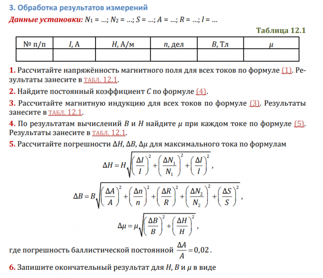
Цель работы: изучение зависимости магнитной индукции и магнитной проницаемости от напряжённости магнитного поля для ферромагнитного материала.

Файлы условия, демо
Характеристики лабораторной работы
Предмет
Учебное заведение
Семестр
Номер задания
Просмотров
133
Качество
Фото рукописных листов
Размер
1,78 Mb
Список файлов
Изучение свойств ферромагнетиков по методу столетова.pdf

Вам все понравилось? Получите кэшбэк - 40 рублей на Ваш счёт при покупке. Поставьте оценку и напишите положительный комментарий к купленному файлу. После Вы получите деньги на ваш счет.