Для студентов МГТУ им. Н.Э.Баумана по предмету ФизикаЗадача 6.1 + Задача 6.2Задача 6.1 + Задача 6.2
2023-12-022023-12-02СтудИзба
ДЗ 2: Задача 6.1 + Задача 6.2 вариант 18
Описание
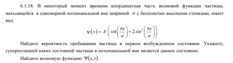
Задача 6.1.18. В некоторый момент времени координатная часть волновой функции частицы, находящейся в одномерной потенциальной яме шириной с бесконечно высокими стенками, имеет вид.
Найдите вероятность пребывания частицы в первом возбужденном состоянии. Укажите, суперпозицией каких состояний частицы в потенциальной яме является данное состояние. Найдите волновую функцию .
Задание 6.2.18 Удельное сопротивление чистого кремния при комнатной температуре равно
1000 Ом∙м, ширина запрещенной зоны 1,12 эВ. Предполагая, что эффективные плотности
состояний и подвижности электронов и дырок не зависят от температуры, найдите величину
удельного сопротивления кремния при температуре 320 К.
Найдите вероятность пребывания частицы в первом возбужденном состоянии. Укажите, суперпозицией каких состояний частицы в потенциальной яме является данное состояние. Найдите волновую функцию .
Задание 6.2.18 Удельное сопротивление чистого кремния при комнатной температуре равно
1000 Ом∙м, ширина запрещенной зоны 1,12 эВ. Предполагая, что эффективные плотности
состояний и подвижности электронов и дырок не зависят от температуры, найдите величину
удельного сопротивления кремния при температуре 320 К.
Характеристики домашнего задания
Предмет
Учебное заведение
Семестр
Номер задания
Вариант
Просмотров
168
Размер
6,25 Mb
Список файлов
Комментарии
Нет комментариев
Стань первым, кто что-нибудь напишет!
МГТУ им. Н.Э.Баумана


















