Для студентов СФУ по предмету Электротехнологические установки и электроосвещениеЗадача 6.1Задача 6.1
5,0053135
2022-02-052022-02-05СтудИзба
Другое: Задача 6.1
Описание
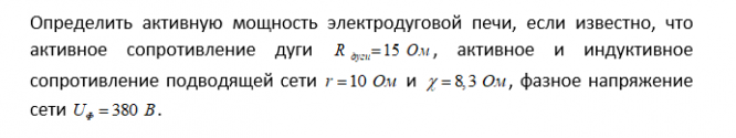
Определить активную мощность электродуговой печи, если известно, что активное сопротивление дуги, активное и индуктивное сопротивление подводящей сети, фазное напряжение сети.

Характеристики учебной работы
Тип
Учебное заведение
Семестр
Просмотров
1
Размер
14,45 Kb
Список файлов

Если нужен другой вариант работы или отдельная задача из любой работы, пишите в комментарии