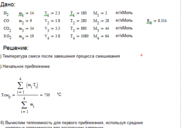
Для студентов МГТУ им. Н.Э.Баумана по предмету ТермодинамикаГазовые смесиГазовые смеси
5,0054
2024-10-082024-10-08СтудИзба
ДЗ 1: Газовые смеси вариант 17
Описание
Характеристики домашнего задания
Предмет
Учебное заведение
Номер задания
Вариант
Просмотров
61
Качество
Идеальное компьютерное
Размер
424,12 Kb
Список файлов
17.pdf

Спасибо за покупку! Я буду очень рад, если поставишь справедливую оценку купленному файлу