Для студентов МГТУ им. Н.Э.Баумана по предмету ТермодинамикаДЗ-1 Вариант 12 Термодинамический анализ газового циклаДЗ-1 Вариант 12 Термодинамический анализ газового цикла
5,0054
2022-03-282024-10-02СтудИзба
ДЗ 1: ДЗ-1 Вариант 12 Термодинамический анализ газового цикла вариант 12
Описание
Преподаватель Россихин Н.А. (ДЗ-п. 1-4)
Домашнее задание оформлено в ворде и маткаде. Оформение 1-3 пункта полностью в ворде, графики построены в маткаде. В ворде на графике (или непосредственно на бумаге необходимо указать контрольные точки 1-4 и нарисовать стрелочки-оставлю скрины в папке).
Условие ДЗ (Вариант 12)
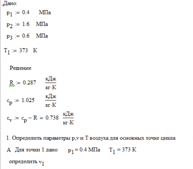
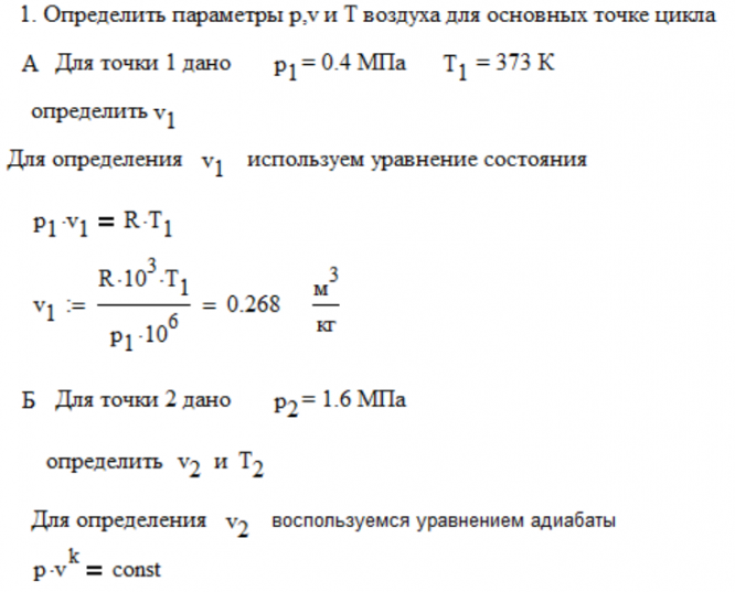
Сухой воздух массой 1 кг совершает прямой термодинамический цикл, состоящий из четырех последовательных термодинамических процессов, параметры которых заданы вариантом домашнего задания.
Требуется:
1) рассчитать давление (p), удельный объем (v) и температуру (T) воздуха для основных точек цикла;
2) для каждого из процессов определить значения показателей политропы (n) и теплоемкости (c), вычислить изменение внутренней энергии (∆u), энтальпии (∆h), энтропии (∆s), теплоту процесса (q), работу процесса ( l ) и располагаемую работу (l0);
3) определить суммарные количества подведенной (q') и отведенной (q'') теплоты, работу цикла (l ц), располагаемую работу цикла (l0ц) и термический к.п.д. цикла (η t);
4) построить цикл в координатах:
а) lg v – lg p,
б) v – p, используя предыдущее построение для нахождения трех или четырех промежуточных точек на каждом из процессов,
в) s – Т, нанеся основные точки цикла и составляющие его процессы.
![]()
Домашнее задание оформлено в ворде и маткаде. Оформение 1-3 пункта полностью в ворде, графики построены в маткаде. В ворде на графике (или непосредственно на бумаге необходимо указать контрольные точки 1-4 и нарисовать стрелочки-оставлю скрины в папке).
Условие ДЗ (Вариант 12)
Сухой воздух массой 1 кг совершает прямой термодинамический цикл, состоящий из четырех последовательных термодинамических процессов, параметры которых заданы вариантом домашнего задания. Требуется:
1) рассчитать давление (p), удельный объем (v) и температуру (T) воздуха для основных точек цикла;
2) для каждого из процессов определить значения показателей политропы (n) и теплоемкости (c), вычислить изменение внутренней энергии (∆u), энтальпии (∆h), энтропии (∆s), теплоту процесса (q), работу процесса ( l ) и располагаемую работу (l0);
3) определить суммарные количества подведенной (q') и отведенной (q'') теплоты, работу цикла (l ц), располагаемую работу цикла (l0ц) и термический к.п.д. цикла (η t);
4) построить цикл в координатах:
а) lg v – lg p,
б) v – p, используя предыдущее построение для нахождения трех или четырех промежуточных точек на каждом из процессов,
в) s – Т, нанеся основные точки цикла и составляющие его процессы.
Файлы условия, демо
Характеристики домашнего задания
Предмет
Учебное заведение
Номер задания
Вариант
Просмотров
72
Качество
Идеальное компьютерное
Размер
604,65 Kb
Список файлов
Вар 12 ДЗ-1.docx
МГТУ им. Н.Э.Баумана
TemaFlex


















