Для студентов НГТУ по предмету РадиоавтоматикаУстойчивость автоматических системУстойчивость автоматических систем
4,92523510
2022-08-222022-08-22СтудИзба
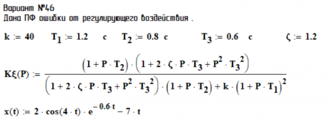
ДЗ: Устойчивость автоматических систем вариант 46
Описание
Характеристики домашнего задания
Предмет
Учебное заведение
Семестр
Вариант
Программы
Просмотров
3
Качество
Идеальное компьютерное
Размер
346,7 Kb
Список файлов
Маткад.xmcd

Вам все понравилось? Получите кэшбэк - 40 рублей на Ваш счёт при покупке. Поставьте оценку и напишите положительный комментарий к купленному файлу. После Вы получите деньги на ваш счет.