Для студентов МГТУ им. Н.Э.Баумана по предмету Интегралы и дифференциальные уравнения (ИиДУ)Модульное домашнееМодульное домашнее
5,0052
2023-04-142023-04-14СтудИзба
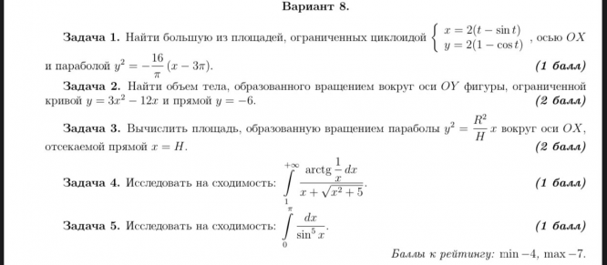
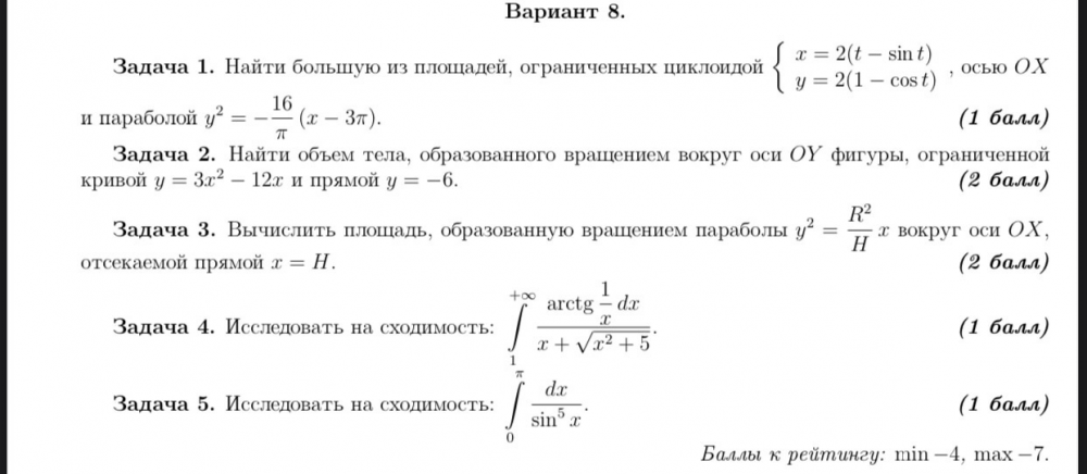
ДЗ 1: Модульное домашнее вариант 8
Описание
Домашнее задание "ДИФФЕРЕНЦИАЛЬНЫЕ УРАВНЕНИЯ ВЫСШИХ ПОРЯДКОВ"
1 курс, 2 семестр, факультеты ИУ, РЛ, БМТ
В архиве сделанное домашнее задание, сданное на максимальное количество баллов.
1 курс, 2 семестр, факультеты ИУ, РЛ, БМТ
В архиве сделанное домашнее задание, сданное на максимальное количество баллов.
Файлы условия, демо
Характеристики домашнего задания
Учебное заведение
Семестр
Номер задания
Вариант
Просмотров
48
Размер
1,2 Mb
Преподаватели
Список файлов
5HpQY96SapI.jpg
eMETvRAlUiw.jpg
z22f_D__sO4.jpg
Вам все понравилось? Пожалуйста, поставьте оценку и напишите комментарий к купленному файлу.
МГТУ им. Н.Э.Баумана


murzilka35


















