Для студентов по предмету ХимияЗадача 1231 - Вычислите ЭДС и стандартную энергию Гиббса ΔrG реакции, протекающей в гальваническом элементе, образованном металлами, погруженными в раЗадача 1231 - Вычислите ЭДС и стандартную энергию Гиббса ΔrG реакции, протекающей в гальваническом элементе, образованном металлами, погруженными в ра
4,9957519
2024-07-042024-07-04СтудИзба
🌟❗Подробное объяснение, легкое для понимания❗💥
Задача 1231 - Вычислите ЭДС и стандартную энергию Гиббса ΔrG реакции, протекающей в гальваническом элементе, образованном металлами, погруженными в растворы своих солей с известными относительными активностями ионов a. Составьте схему гальванического
Описание
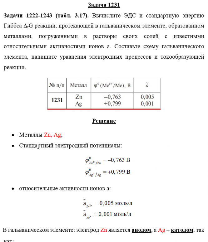
Задачи 1222-1243 (табл. 3.17). Вычислите ЭДС и стандартную энергию Гиббса ΔrG реакции, протекающей в гальваническом элементе, образованном металлами, погруженными в растворы своих солей с известными относительными активностями ионов a. Составьте схему гальванического элемента, напишите уравнения электродных процессов и токообразующей реакции.
![]()
ДЕМО
Показать/скрыть дополнительное описание

ДЕМО ![]()

Задачи 1222-1243 (табл. 3.17). Вычислите ЭДС и стандартную энергию Гиббса ΔrG реакции, протекающей в гальваническом элементе, образованном металлами, погруженными в растворы своих солей с известными относительными активностями ионов a. Составьте схему гальванического элемента, напишите уравнения электродных процессов и токообразующей реакции. .
Характеристики решённой задачи
Предмет
Номер задания
Программы
Теги
Просмотров
1
Качество
Идеальное компьютерное
Размер
65,07 Kb
Список файлов
Задача 1231.docx

Если работа Вам была полезна, Пожалуйста, потратьте несколько секунд, чтобы оставить нам 5 ЗВЁЗД и положительный отзывы. Мы Вам глубоко признателены!